76net必赢(BWIN)线路检测中心|官方网站
EN
网站首页
产品服务
产品介绍
新品推荐
手册下载
联系销售
走进泰玻
企业简介
必赢76net线路官网
荣誉信誉
品质保证
新闻中心
企业要闻
党的建设
视频动态
公示公告
招标采购
加盟泰玻
招聘流程
薪酬福利
招聘信息
联系我们
访客预约
营销网络
线路说明
产品服务
产品介绍
新品推荐
手册下载
联系销售
首页
>
产品服务
>
新品推荐
>
耐碱纤维
>
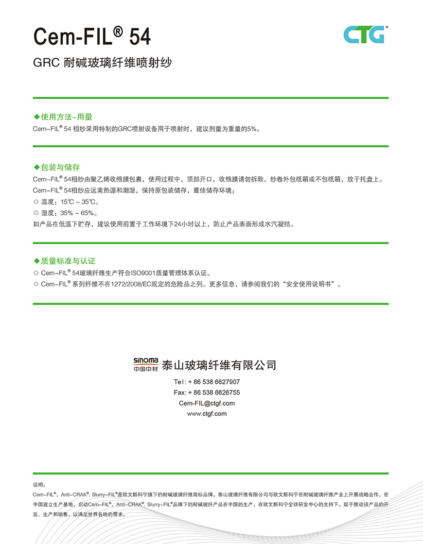
GRC耐碱玻璃纤维喷射纱
产品使用说明
(点击下面图片预览)